
为贯彻落实《国务院办公厅关于深化高等学校创新创业教育改革的实施意见》(国办发〔2015〕36号),按照《教育部关于举办第三届中国“互联网+” 大学生创新创业大赛的通知》及北京市教委第三届中国“互联网+”大学生创新创业大赛北京赛区培训会的要求,我校将面向全校征集并遴选作品报送。现将有关事项通知如下:
一、大赛主题
搏击“互联网+”新时代 壮大创新创业生力军
二、参赛项目
参赛项目要求能够将移动互联网、云计算、大数据、人工智能、物联网等新一代信息技术与经济社会各领域紧密结合,培育基于互联网新时代的新产品、新服务、新业态、新模式;发挥互联网在促进产业升级以及信息化和工业化深度融合中的作用,促进制造业、农业、能源、环保等产业转型升级;发挥互联网在社会服务中的作用,创新网络化服务模式,促进互联网与教育、医疗、交通、金融、消费生活等深度融合。参赛项目主要包括以下类型:
1.“互联网+”现代农业,包括农林牧渔等;
2.“互联网+”制造业,包括智能硬件、先进制造、工业自动化、生物医药、节能环保、新材料、军工等;
3.“互联网+”信息技术服务,包括工具软件、社交网络、媒体门户、企业服务等;
4.“互联网+”文化创意服务,包括广播影视、设计服务、文化艺术、旅游休闲、艺术品交易、广告会展、动漫娱乐、体育竞技等;
5.“互联网+”商务服务,包括电子商务、消费生活、金融、财经法务、房产家居、高效物流等;
6.“互联网+”公共服务,包括教育培训、医疗健康、交通、人力资源服务等;
7.“互联网+”公益创业,以社会价值为导向的非盈利性创业。
三、参赛要求
参赛项目须真实、健康、合法,无任何不良信息。参赛项目不得侵犯他人知识产权;所涉及的发明创造、专利技术、资源等必须拥有清晰合法的知识产权或物权;抄袭、盗用、提供虚假材料或违反相关法律法规一经发现即刻丧失参赛相关权利并自负一切法律责任。
参赛项目涉及他人知识产权的,报名时需提交完整的具有法律效力的所有人书面授权许可书、专利证书等;已完成工商登记注册的创业项目,报名时需提交单位概况、法定代表人情况、股权结构、组织机构代码复印件等相关证明材料。
四、参赛对象
根据参赛项目所处的创业阶段、已获投资情况和项目特点,大赛分为创意组、初创组、成长组和就业型创业组。具体参赛条件如下:
1.创意组。参赛项目具有较好的创意和较为成型的产品原型或服务模式,在2017年5月31日前尚未完成工商登记注册。参赛申报人须为团队负责人,须为普通高等学校在校生(可为本专科生、研究生,不含在职生)。
2.初创组。参赛项目工商登记注册未满3年(2014年3月1日后注册),且获机构或个人股权投资不超过1轮次。参赛申报人须为初创企业法人代表,须为普通高等学校在校生(可为本专科生、研究生,不含在职生),或毕业5年以内的毕业生(2012之后毕业的本专科生、研究生,不含在职生)。企业法人在大赛通知发布之日后进行变更的不予认可。
3.成长组。参赛项目工商登记注册3年以上(2014年3月1日前注册);或工商登记注册未满3年(2014年3月1日后注册),且获机构或个人股权投资2轮次以上(含2轮次)。参赛申报人须为企业法人代表,须为普通高等学校在校生(可为本专科生、研究生,不含在职生),或毕业5年以内的毕业生(2012年之后毕业的本专科生、研究生,不含在职生)。企业法人在大赛通知发布之日后进行变更的不予认可。
4.就业型创业组。参赛项目有效提升大学生就业数量与就业质量,主要面向高职高专院校的创新创业项目(高职高专院校也可申报其他符合条件的组别),其他高校也可申报本组。若参赛项目在2017年5月31日前尚未完成工商登记注册,参赛申报人须为团队负责人,须为普通高等学校在校生(可为本专科生、研究生,不含在职生)。若参赛项目在2017年5月31日前已完成工商登记注册,参赛申报人须为企业法人代表,须为普通高等学校在校生(可为本专科生、研究生,不含在职生),或毕业5年以内的毕业生(2012年之后毕业的本专科生、研究生,不含在职生)。企业法人在大赛通知发布之日后进行变更的不予认可。
初创组、成长组和就业型创业组中已完成工商登记注册参赛项目的股权结构中,参赛成员合计不得少于1/3。对于高校科技成果转化的项目,允许将拥有科研成果的老师的股权合并计算,合并计算的股权不得少于50%(其中参赛成员合计不得少于15%)。
以团队为单位报名参赛。允许跨校组建团队。每个团队的参赛成员不少于3人,须为项目的实际成员。参赛团队所报参赛创业项目,须为本团队策划或经营的项目,不可借用他人项目参赛。已获往届中国“互联网+”大学生创新创业大赛全国总决赛金奖和银奖的项目,不再报名参赛。
五、比赛赛制
大赛采用校级初赛、省级复赛、全国总决赛三级赛制。校级初赛由采用现场答辩方式进行,省级复赛由各省(区、市)负责组织,全国总决赛由各省(区、市)按照大赛组委会确定的配额择优遴选推荐项目。大赛组委会将综合考虑各省(区、市)报名团队数、参赛高校数和创新创业教育工作情况等因素分配名额。每所高校入选全国总决赛团队总数不超过4个。
全国共产生600个项目入围全国总决赛。通过网上评审,产生120个项目进入全国总决赛现场比赛。
六、赛程安排
1.初赛复赛(5-9月)。参赛团队可通过登录“全国大学生创业服务网”(cy.ncss.org.cn)进行报名。报名截止时间为2017年5月15日。现场答辩时间拟在5月底进行。对现场答辩进行排名,按排名及北京市复赛分配名额进行推荐。各省(区、市)在9月15日前完成省级复赛,遴选参加全国总决赛的候选项目(推荐项目应有名次排序,供全国总决赛参考)。
2.全国总决赛(10月中下旬)。大赛评审委员会对入围全国总决赛项目进行网上评审,择优选拔120个项目进行现场比赛,决出金、银奖。
大赛组委会将通过“全国大学生创业服务网”为参赛团队提供项目展示、创业指导、投资对接等服务。各项目团队可以登录“全国大学生创业服务网”查看相关信息。各省(区、市)可以利用网站提供的资源,为参赛团队做好服务。各高校还可以通过腾讯微校(weixiao.qq.com/shuangchuan)进行赛事宣传,获得项目激励和孵化指导。
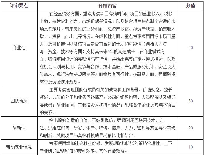
七、评分标准
创意组项目评审要点
初创组、成长组项目评审要点
就业型创业项目评审要点
评分标准:优秀:100-85分,良好:85-70分,一般:70-55分,差:55-0。
八、全国大赛奖励
大赛设30个金奖、90个银奖、480个铜奖。设最佳创意奖、最具商业价值奖、最佳带动就业奖、最具人气奖各1个。获奖项目颁发获奖证书,提供投融资对接、落地孵化等服务。
设高校集体奖20个、省市优秀组织奖10个和优秀创新创业导师若干名,颁发获奖证书及奖牌。
九、联系方式
邱映(大学生科技协会、大学生创新创业协会)***********
倪欣(教务处):61209204
陈笑彤(校团委):61209407
